pa集团(中国区)·有限公司官网
首页
机构设置
职能简介
处领导班子
科室职责
职员组成
工作动态
pa集团官网入口
部门规章
政策法规
通知公告
部门通知
招标公告
中标公示
党建工作
党建动态
相关文件
学习园地
党建知识
基建知识
办事指南
项目立项
项目预算招标及合同审核
过程造价管控表格
竣工验收表格
重点项目
已完工项目
在建工程
拟建工程
校园规划
校园规划史
海甸校区规划
儋州校区规划
观澜湖校区规划
三亚研究院
“十四五”规划
成绩清单
当前位置:
首页
>>
通知公告
>> 正文
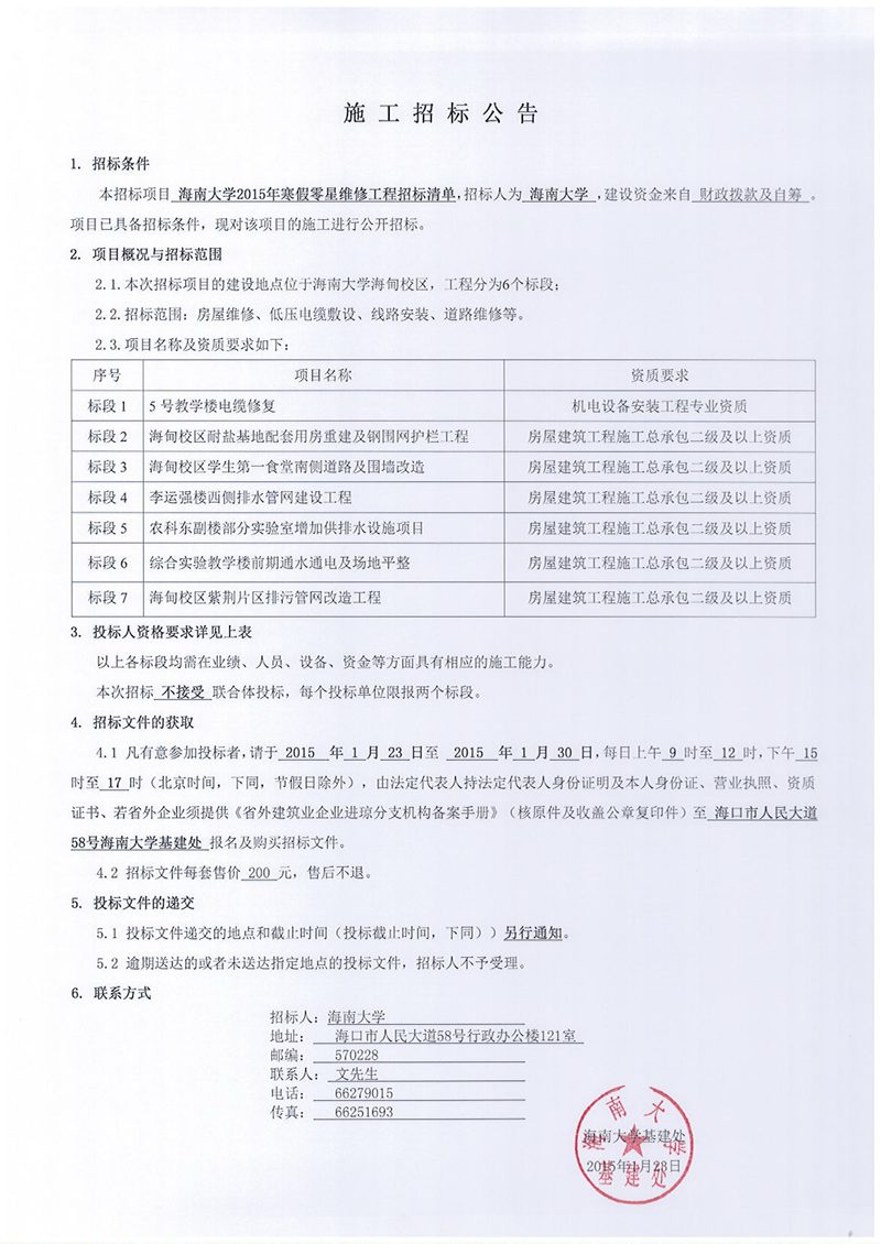
招标公告(2015年第一期)
2015年01月23日 09:23 jijian 点击:
//www.hainanu.edu.cn
招标公告(2015年第一期)
//www.hainanu.edu.cn
基 建 处:0898-66279012
联系地址:pa集团官网基建处
基建处邮箱:hdjjc@hainanu.edu.cn
工程管理科:0898-66279015
计划设计科:0898-66192019
综 合 科:0898-66251693
造价管理科:0898-66155309
Copyright © 版权所有
美pa集团(中国区)·有限公司官网